芯片特点
工作电压:6V至28V
大信号带宽:> 20MHz
3次谐波抑制:
> 40dBc @ 10M / 10Vpp / 50Ω负载
> 50dBc @ 5M / 10Vpp / 50Ω负载
> 60dBc @ 2M / 10Vpp / 50Ω负载
> 76dBc @ 500K / 10Vpp / 50Ω负载
2次谐波抑制:
> 55dBc @ 10M / 10Vpp / 50Ω负载
> 60dBc @ 5M / 10Vpp / 50Ω负载
> 70dBc @ 2M / 10Vpp / 50Ω负载
> 80dBc @ 500K / 10 Vpp /50Ω负载
工作电流外部设定,可数字控制
压摆率:500V/μs
最大差分输出:2倍工作电压-6V@50Ω负载
TTL / CMOS兼容
温度范围-40°C to+ 105°C
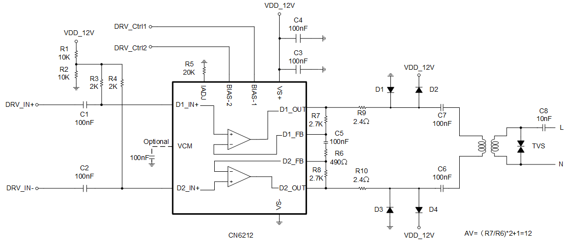
典型应用

订货信息
产品型号 | 封装 | 编带 |
CN6212 | QFN5X4-24L | 4000/卷 |
CN6212A | QFN4X4-16L | 5000/卷 |