芯片特点
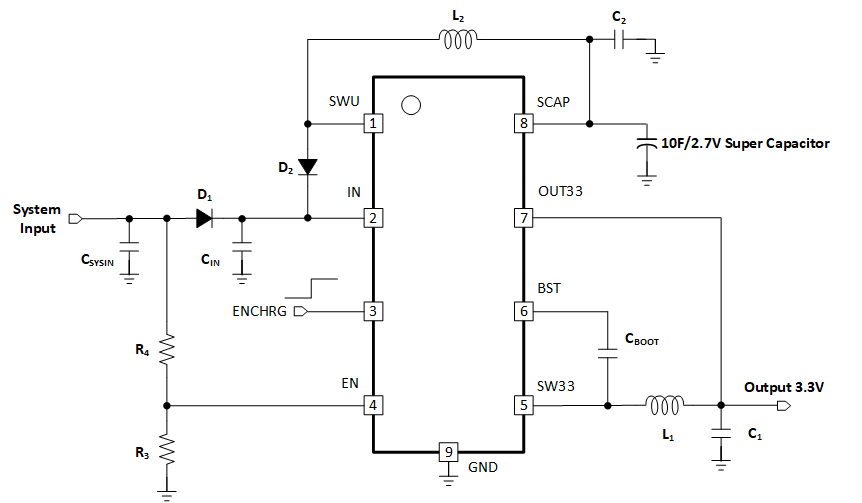
3合1 PMU:降压转换器、升压转换器、超级电容充电器
降压转换器5V-38V宽输入电压范围,42V过压保护
固定输出降压转换器:3.3V/800mA
固定输出升压转换器:12V/450mA(2.5V输入)
超级电容充电器:2.55V/60mA
效率高达91%
使能引脚,用于设置掉电阈值
外部信号控制充电器启用
打嗝模式的OCP保护
热关断
典型应用

订货信息
产品型号 | 封装 | 丝印 | 数量/编带 |
CN8914EHR | ESOP8L | CN8914 YYWW | 4000/Tape |
CN8914DDR | DFN3X3-10L | CN8914 YYWW | 5000/Tape |