芯片特点
集成一路Buck,一路升压,一路超级电容充电器,实现小尺寸解决方案
Buck:5V到38V输入,固定输出3.3V/800mA
Boost:2.55V输入,输出12V/450mA,输出可通过外部电阻设置
超级电容充电器:2.55V/60mA,精度1%
效率高达91%
轻载高效的PSM模式
电源系统掉电检测
掉电时自动切换到备电供电
打嗝模式的OCP保护
热关断
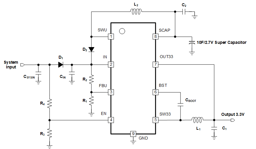
典型应用

订货信息
产品型号 | 封装 | 丝印 | 数量/编带 |
CN8913EHR | ESOP8L | CN8913 YYWW | 4000/盘 |
CN8913DDR | DFN3X3-10L | CN8913 YYWW | 5000/盘 |